產品中心
最新資訊
聯系我們
產品名稱: 英飛凌IGBT模塊 FF150R12KS4 150A 1200V
產品類型: 英飛凌IGBT
產品型號: FF150R12KS4
發布時間: 2018-09-29
- 產品描述
詳細參數
制造商: 英飛凌
產品種類: IGBT 模塊
集電極發射極最大電壓 VCEO: 1200 V
集電極射極飽和電壓: 3.2 V
在25 C的連續集電極電流: 225 A
柵極射極漏泄電流: 400 nA
功率耗散: 1.25 kW
最小工作溫度: - 40 C
最大工作溫度: + 125 C
高度: 30.5 mm
長度: 106.4 mm
寬度: 61.4 mm
柵極發射極最大電壓: +/- 20 V
包裝數量: 10只
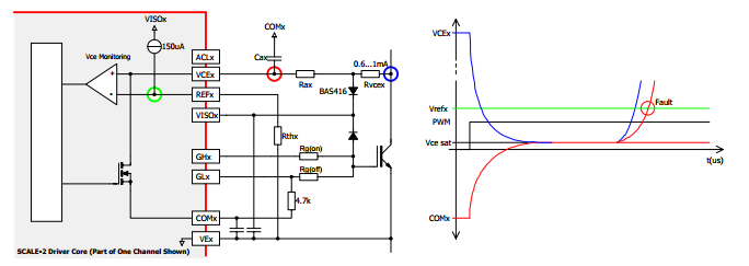
使用電阻的退飽和保護
集電極檢測回路必須按照圖8和9中顯示的電路連接到IGBT集電極或MOSFET漏極,以檢測IGBT或MOSFET過流或短路。
在IGBT關斷狀態下,驅動器的內部MOSFET將引腳VCEx連接到引腳COMx。然后,電容Cax被預充電/放電至負電
源電壓,該電容電壓(下圖中的紅圈)相對于VEx大約為-10V。在這段時間內,電流通過電阻網絡和二極管
BAS416從集電極(下圖中的藍圈)流向VISOx。此電流受電阻串限制。
建議設置Rvcex的電阻值,以使Rvcex流過大約為IRvcex=0.6-1mA的電流(例如,VDC-LINK電壓為1200V時,設置為1.2-1.8M?)。
可以使用高壓電阻以及多電阻串聯。在任何情況下,都應考慮與應用相關的最小爬電距離。
參考電壓通過電阻Rthx設置。它通過參考電流(典型值為150uA)和參考電阻Rthx(下中的綠圈)計算得出 。
CONCEPT建議使用Rthx=68k?來檢測短路。較低的電阻值可使系統更加靈敏,然而在IGBT發生退飽和(短路)時卻不會帶來任何優勢。
在IGBT打開且處于導通狀態下時,上述MOSFET關閉。隨著VCE降低(下中的藍色曲線),Cax電勢從COMx被充電至IGBT飽和電壓(下中的紅色曲線所示)。
Cax充電所需的時間取決于直流母線電壓、電阻值Rax和電容值Cax。對于1200V和1700V IGBT,建議設置Rax=120k?。
對于600V IGBT,建議值為Rax=62k?。相應的短路響應時間在對應的應用手冊中已被給出,該響應時間所對應的短路情形所指的最低母線電壓大約為25V*Rvcex/Rax。
請注意,短路響應時間將會隨著直流母線電壓的降低而增大,而IGBT在短路情況下耗散的能量則通常保持在相同水平甚至更低。

IGBT的續流二極管的反向恢復效應被人們所熟知,而這種而這種二極管其實也存在正向恢復效應。
正向恢復效應發生的時刻:正向恢復發生在二極管開通的時刻,在下管IGBT關斷的瞬間,IGBT的電流就要轉移到上管的續流二極管,在這一瞬間,上管的二極管發生正向恢復過程。
- 其他產品

英飛凌igbt銷售
