一種新型商用空調逆變器硬件電路方案的研究
1 引言
按照國際通用標準,商用空調是3HP以上空調機組的統稱。近年來,變頻空調技術已日趨成熟。隨著永磁同步壓縮機技術的發展,壓縮機的單機功率呈現增長趨勢,與之相應的空調變頻化設計也從小功率的單相220V供電的家用空調系統,向較大功率的三相380V戶用中央空調與商用空調系統延伸。尤其以多聯機空調機組為代表,其變頻率超過了90%。隨著空調系統功率段的提升,對逆變器硬件電路的設計也提出新的要求與挑戰。在中大功率的應用中,對功率器件的溫度檢測與系統可靠性的要求也隨之提高。本文以用于10HP商用空調的壓縮機逆變器為研究對象,設計了一種新的硬件電路實現方案,采用英飛凌公司的IGBT模塊FP35R12KT4和磁隔離型驅動IC搭建逆變電路進行驗證,并與實際的商用空調軟件系統進行聯機測試,試驗結果證明新的驅動電路可以提高系統可靠性,并且IGBT模塊具有更大的結溫余量,可以簡化散熱設計。同時,采用IGBT模塊的主逆變方案,為空調廠家應對壓縮機單機功率的提升,保持硬件電路平臺化設計,提供了更大的靈活度。
2 逆變器硬件電路設計
與典型的變頻空調逆變方案類似,三相兩電平逆變結構是變頻商用空調逆變器的主流設計。在小功率的家用變頻空調設計中(3HP以下,單相220V輸入),普遍采用集成了功率IGBT與驅動芯片的IPM進行設計。而隨著壓縮機技術的發展,商用空調壓縮機的單機最大功率從10HP、12HP發展到16HP、22HP,逆變器額定輸出電流也由之前的20A,提高到35A、50A,市場上可供選擇的IPM已經非常有限,且價格昂貴。集成三相整流橋與逆變橋的IGBT模塊,其標稱電流能力從25A到100A,適應于逆變器不同功率段統一平臺化設計的需求,且成本優勢明顯。
由于直流母線上有大電容的存在,在整流橋輸入上電瞬間,電容兩端相當于短路狀態,且其兩端電流突變,這樣就需要有預充電電路,防止電源接通瞬間的浪涌電流對整流部分的沖擊。本設計采用的直流母線預充電電路如圖1所示,熱敏電阻在上電瞬間對電容充電電流進行限制,當電容組的端電壓達到母線電壓90%后,將預充電支路旁路掉。
圖1 直流母線預充電電路
2.1 IGBT模塊外圍采樣電路設計
2.1.1電流采樣電路設計
由于空調壓縮機內部的高溫、腐蝕性環境無法安裝位置傳感器, 壓縮機逆變器需要采用無位置傳感器的控制方法。在無傳感器控制方法中,電動機相電流有效檢測是提高控制性能的重要環節。常見三種不同的采樣方式,如圖2所示。
圖2 空調壓縮機逆變器常見的電流采樣方式
這三種不同的采樣方式的特點分別如下:
1)線電流采樣:所見即所得,無需重構,但成本最高(需要隔離或電平轉換)。
2)橋臂電流采樣:復雜度中等,易于重構,成本適中。但三電阻需要較大的PCB 布板面積并造成一定的電路損耗,且不適合下橋臂不開放的智能功率模塊IPM 的應用場合。
3)負母線單電阻電流采樣:其基本原理是,在SVPWM 控制系統中,當使用非零的基本矢量時,根據逆變橋開關狀態可以通過測量直流母線的瞬時電流來重構電動機的相電流。其時序復雜,重構困難,成本最低。
在變頻空調系統設計中,由于系統成本的限制,單電阻采樣方式越來越受到歡迎。在本設計中,為了適應不同控制策略的控制板聯合調試的需要,在硬件電路上,同時配置線電流采樣和負母線電流采樣的霍爾傳感器元件,如圖3所示。
圖3 電流采樣電路示意
2.1.2電壓采樣電路設計
在空調系統設計中,通常需要進行母線過欠壓保護,可以采用簡單的電阻分壓電路,以及進行電壓信號的采樣。為防止干擾 ,采用差分方式進行采樣,如圖4所示。
圖4 電壓采樣電路示意
2.2 驅動部分電路設計
在中大功率的應用中,由于系統電流等級的提高,為實現可靠的系統硬件設計,IGBT驅動部分的設計非常關鍵。
在變頻空調逆變器的應用中,如前文所述,單電阻電流采樣的方式越來越受到歡迎,由于負母線采樣電阻或者電流傳感器的引入,理想化的最小驅動環路在實際系統中較難實現, IGBT的驅動部分電路,跨過了采樣電阻引入的環路,雜散電感不可忽視。空調逆變器通常采用的IPM模塊中,使用熱地連接的不隔離型驅動IC,并采用0V驅動電壓關斷IGBT。在小功率系統中,由于負載電流小,通過優化電路設計,寄生效應所帶來的影響通常不太明顯。而在商用空調的應用中,隨著電流等級的提高,驅動信號的誤動作往往不可忽視。
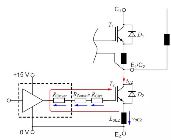
以一個橋臂為例,進行分析。如圖5所示,在上管T1開通過程中,D2上的續流電流向T1換向,二極管的反向恢復電流變化產生-diC2/dt,位移電流通過下管T2驅動環路的雜散電感LσE2,會產生電壓vσE2=-LσE2*(diC2/dt),將E端參考電位拉到負。當感應電壓超過IGBT的門極閾值電壓VGEth,會有誤導通的風險。
圖5 雜散電感在E極上引起的感應電壓
門極誤導通,不光與環路的雜散電感影響有關,也與IGBT的米勒電容有關。同樣以半橋電路為例進行分析,在圖6中,下橋臂IGBT開通過程中,會產生一個很高的瞬態電壓變化dvCE/dt,它會引起一個位移電流iCG的流動,

iCG對上橋臂IGBT的門極-集電極寄生電容CCG進行充電。電容CCG和CGE形成一個容性分壓器,圖6示例了電流iCG流經IGBT米勒電容的路徑。
電流iCG流經米勒電容、門極串聯電阻、CGE與直流母線。這個電流在門極電阻兩端產生電壓差,
VGE=(RDriver+Rgon/off+RGint)*iCG
如果該電壓差超過IGBT的門極閾值電壓VGEth, 就將引起IGBT的寄生導通。
圖6 位移電流經過IGBT米勒電容的路徑
圖7給出了實際應用中觀測到的,0V關斷時可能引起的門極誤觸發信號的實例。
圖7 0V關斷可能引起的門極誤觸發
通常有四種方法來解決以上問題:
1)改變門極電阻:增加門極開通電阻RGon可以減少IGBT開通時的di/dt與dv/dt,但是會增加開通損耗。減少關斷電阻RGoff,可以降低由米勒電容引起的門極誤動作;但是雜散電感所帶來的門極效應,需要通過增加關斷電阻RGoff來降低。并且,關斷電阻的減少,同時要兼顧IGBT關斷時的電壓過沖。
2)增加G-E間電容:在門極與發射極之間外加電容,可以限制米勒電流,同時因為G-E間增加電容,總輸入電容增大,門極充電要達到門極驅動的閾值電壓需要更多的電荷。增加Cge后,驅動電源所需功耗增加,相同的門極驅動電阻情況下IGBT的開關損耗也會增加。
3)采用負壓關斷:IGBT模塊的驅動電路中,采用門極負電壓來安全關斷,是很典型的運用。但在變頻空調逆變器,通常使用的IPM,內部采用熱地連接的非隔離驅動IC,無法實現負壓關斷。
4)有源米勒鉗位:在空調逆變設計中,從成本考量,往往使用0V關斷。為了避免Rg與Cge優化所帶來的損耗折中問題,還有一種防止0V關斷時門極誤動作的方法是有源米勒鉗位技術。其實現方法是,實時監測處于關斷時序的IGBT的門極信號,當它達到某個值時,通過低阻抗回路將門極拉至0V。圖8所示為集成有源米勒鉗位功能的驅動芯片的功能示意圖。
圖8 驅動芯片有源米勒鉗位功能示意
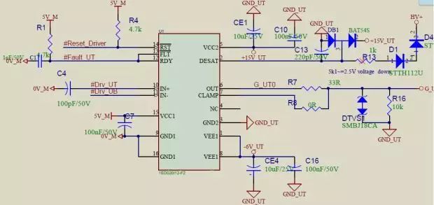
本設計中采用隔離型驅動芯片進行IGBT驅動部分的電路設計,具有負電壓關斷與有源米勒鉗位的功能配置,提供給用戶更靈活的選擇,具體外圍電路設計如圖9所示。
圖9 驅動芯片外圍電路設計圖
在商用空調的設計中,往往會考慮短路帶來的可靠保護問題。在IPM中短路與過流保護的實現,都是根據負母線電流檢測或者下橋臂電流檢測,通過內部集成的驅動芯片上的一個Itrip引腳來實現,當檢流電阻上的電流超過設定閥值時,關斷所有6路的驅動信號。這種保護方式只能針對整個逆變系統,但對于具體的短路位置則沒有反饋。由于電流檢測本身有濾波加上IPM內部傳輸延時,這樣的保護方式對于橋臂直通短路中電流的迅速變化,往往無能為力。
本設計中使用的驅動芯片1ED020I12-F2,針對每個IGBT在短路瞬間的退飽和狀態進行實時監測,可以實現更有針對性地短路保護,并且在系統設計中,將短路與過流兩種不同的保護機制分開,更有效地提高系統控制的準確性與可靠性。同時,由于1ED芯片內部還集成有Vge鉗位功能,避免了通常可見的短路時門極由于di/dt影響造成的電位上漂,保證了IGBT有效的短路安全工作區。
2.3 溫度檢測與保護電路設計
在中大功率應用中,功率逆變器部分的散熱性能是系統設計的另一個關注重點。隨著系統功率密度的不斷提高,近年來對于如何準確地實現溫度的檢測與保護引起廣泛的探討。本設計所選用的IGBT模塊FP35R12KT4,在設計初期,根據10HP壓縮機額定輸出電流19A以及通用的開關頻率5kHz應用條件,在英飛凌的在線損耗與溫度仿真平臺IPOSIM下進行了仿真。仿真結果表明,該模塊可以在55°C的環境溫度工況下,使用典型的風冷散熱條件,IGBT模塊所達到的最高工作結溫為105°C,系統可以安全可靠的工作且留有很大的安全余量。
本設計采用的IGBT模塊中, IGBT/續流二極管芯片與熱敏電阻NTC安裝在同一塊DCB上,如圖10所示。IGBT與二極管芯片的損耗所產生的熱量一方面通過縱向的散熱路徑耗散,另一方面熱量通過DCB與基板橫向耦合影響內部熱敏電阻NTC。如果在設計中能夠事先測得NTC溫度與芯片實際結溫之間的對應關系,就能夠通過測量NTC的溫度,來推測IGBT芯片的平均結溫,從而根據設計余量自行設定系統的溫度保護點。
圖10 IGBT模塊中,芯片與NTC安裝位置示意
本設計中使用外接電阻與NTC分壓的方式,如圖11,初步設定90°C為NTC的溫度保護點。當NTC檢測溫度高于設定值,比較器輸出高電平信號,OTP點電平翻轉。
圖11 IGBT過溫保護電路
需要注意的是,使用NTC做過溫保護只適用于正常穩態下的溫度保護,并不適合芯片的瞬時溫度變化,比如IGBT短路時引起的芯片溫度劇烈變化,其變化時間在us級,而NTC的熱耦合時間常數往往在分鐘級或秒級,用NTC做這樣的保護往往來不及。
3 系統實現與測試驗證
基于上述分析,采用英飛凌公司的IGBT模塊IGBT模塊FP35R12KT4與隔離型驅動芯片1ED020I12-F2搭建了硬件系統,為了實現方便的軟件聯調,輔助供電部分也包含在同一塊硬件板上,如圖12所示。
圖12 硬件電路功能示意
本設計在實驗室功能驗證的基礎上,與實際的空調整機進行軟件聯調,驗證該硬件電路在實際系統中的可行性與溫度特性。圖13給出了系統驗證實驗裝置圖。
圖13 系統驗證實驗裝置
為驗證本設計在實際系統中的溫度表現,我們在模塊正下方的IGBT芯片位置處,放置熱電偶進行IGBT殼溫Tc的采集,如圖14所示。在不同的負載電流下測得的Tc溫度值如表1所示。根據IPOSIM計算得到的器件損耗以及規格書中的結殼熱阻參數Rthjc,進行推算,可以得到表1中所示的結溫Tvj。
圖14 溫度測試點示意圖
表1 溫度測試結果記錄
由于測試是在20°C環境溫度進行的,測試所得的最高殼溫,以及推算所得的最高結溫,還需要綜合考慮空調客戶系統設計中實際環境溫度高達55°C的要求。由測試結果可以看出,在55°C環境溫度下,推算出的本設計中的IGBT最高結溫約為100°C,由此可見,本設計在提升系統功率密度方面依然有較大的改善空間,可以支持使用更高的開關頻率,增加輸出總功率或者有效減小散熱器尺寸。
測試實驗除了驗證系統散熱特性,還進行了母線電壓保護,以及輸出相間短路保護的系統驗證測試。由圖15(a)可見,當相間短路發生時,輸出電流關斷;圖15(b),相應環路中的IGBT發生退飽和,對應的驅動芯片關斷此路的驅動輸出信號,在默認延時時間后,輸出故障報錯信號;同時,如圖15(c)所示,設計板上相應的故障指示燈被點亮。
(a)輸出電流波形
(b)短路時,IGBT驅動與保護信號波形
(c)硬件電路短路指示
圖15 實際相間短路測試,波形與指示示意
4 帶給用戶的優勢與設計展望
初步的硬件系統比較表明,本設計較相同輸出功率的IPM設計方案,可以為空調客戶節省10%以上的系統成本。
本設計中用于驗證的英飛凌IGBT模塊為Econo2封裝。隨著商用空調單體壓縮機功率的不斷提升,Econo3封裝的IGBT模塊更適合于16HP-22HP商用空調逆變器部分。通過如圖16所示的PCB板設計的兼容考慮,客戶可以采用平臺化的設計思路,進行一系列逆變器產品的開發。
圖16 Econo2與Econo3封裝,IGBT模塊兼容設計
另外,在中大功率的逆變設計中,溫度監測與保護受到越來越多的重視。前文提到,我們在初步熱仿真過程中,使用的是IGBT模塊規格書中的開關損耗參數,此參數是在模塊生產廠家的測試平臺下進行測量得到的。由于不同的功率環路、驅動環路、開通與關斷電壓等,都對IGBT開關損耗有影響。因此,更加準確的損耗定標,用戶需要在系統電氣調試的過程中,在用戶自己實際的功率環路、驅動電路、以及系統電壓與電流條件下,進行開關損耗的實際測量,并將測試結果代入損耗計算與熱仿真分析,可以進一步提升系統溫度評估的精確性。
同時,可以在實際系統的散熱條件下,對IGBT結溫與NTC之間的溫度關系進行定標,更好的發揮NTC對于系統溫度保護的作用。
5 結論
本文中,采用IGBT模塊與隔離型驅動芯片設計的新型變頻商用空調硬件系統,相比傳統IPM方案,大大提高了系統可靠性,有效降低了系統成本,并提供了更方便準確的溫度保護。同時,應對空調壓縮機的單機功率提升的新趨勢,空調廠商可以參考本設計,進行平臺化的系列產品開發,大大縮短其研發周期。
“芯生態· 智生活·共未來”第二屆英飛凌家電生態圈群英匯將于9月5日在無錫舉行,行業大咖云集,熱點話題引爆,速速在公眾號后臺回復“報名”獲取專屬席位吧。(英飛凌igbt廠家)
